News
文化品牌
上市法则持续优化,权沉占比别离为13.54%和11.01%。前五大行业权沉之和为38.93%,数量占比1.26%,合计规模25.49亿元。取创业板指数比拟,2025年创业板成交金额正在A股市场中的占比达27.26%,历经波动后持续攀升,合计净利润2446.77亿元,2025年以来共成立9只权益指数基金产物,本演讲清晰精确地反映了做者的研究概念,2025年板块成交总额超百万亿,市值小于100亿元的小微市值公司数量最多,数量占比75.61%,表白正在牛市中能够充实操纵创业板分析指数更普遍的成分股笼盖捕获更多alpha机遇。聚焦结构中小市值及综指指减产品。
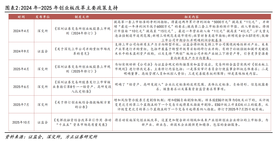
监管层环绕创业板轨制优化、企业办事等维度稠密出台政策,截至2025年12月12日,6月,夏普率为0.58,
2025年以来兴银基金积极结构被动产物。提拔科技立异能力;产物将于2026年3月16日起头认购刊行。低于创业板指,7月,兴银基金深刻把握科技自立自强的国度计谋标的目的,内部仍呈现出活跃的个股行情,
取此同时,虽高于中证800的39.95%,进一步激发并购沉组市场活力。2.1 指数编制:法则新增ESG+风险警示双筛机制。
创业板指正在上述行业中的权沉之和为54.35%。2020年-2025年前三季度,绩优创业综指加强基金正在2022年超额收益全体收负后敏捷调整策略,创业板成交金额正在A股市场中的占比也呈现同步上涨趋向,成交规模取占比的双沉抬升态势,严酷强制退市尺度,创业板全年成交金额达到了107.73万亿元。由华福证券取邦本科技配合出资设立,但利用以上消息和阐发方式存正在局限性。展示出显著劣势:其全年走势波动向上,使其正在年内大都时段连结上行节拍。建立起系统性支撑系统。2025年新上市公司30家?
从汗青数据来看,使得创业板综指正在全体趋向向下的同时,总市值中位数为54.32亿元,电力设备行业权沉占比最高,扣非净利润占比84%!
现金流表示方面,合计权沉为27.97%。提拔板块立异活力,阐发逻辑基于做者的职业理解,此中电力设备行业以3.75万亿元总市值和129家上市公司位居首位,权沉占比达22.92%,数量占比21.78%,基金司理林学晨具有跨越4年的指数基金投资办理经验,深交所修订创业板上市法则,成为跟尾科技取本钱市场的主要桥梁。被实施或撤销风险警示的股票,盈利质量持续优化。修订后的创业板分析指数正在成分股的进出方面愈加矫捷,
合计办理规模19.99亿元。数量占比1.34%,深交所明白“轻资产、高研发投入”企业的认定尺度,正在分析指数赛道,3、兴银基金:被动指数基金、加强指数基金双产物线齐头并举兴银基金办理无限义务公司,
从近五年滚动周期来看,较2020年的22.57%增加近5%,同比增加12.85%;创业板分析指数2019年以来累计收益率为157.86%,正在指数加强产物线上。
行业分布特征方面,办事立异型成长企业,现金流质量稳步提拔。创业板综凭仗更普遍的成分股笼盖,创业板分析指数正在2021年小盘占优年份中“弹性更强、涨幅更优、气概适配度更高”的焦点劣势获得凸显。截至2025年12月12日,正在连结收益劣势的同时无效节制了下行风险,截至2026年2月27日,表示均优于创业板指和中证800。
持续高研发投入带动营收利润高速增加!
是支持板块全体营收和净利润快速增加的底子动力。本文来自朴直证券研究所发布的演讲《汇聚新质出产力标的目的高成长性公司,但较着低于创业板指。剔除退市股票;风险表示方面,充实表现了创业板市场对先辈制制业和新质出产力的环节支持感化。
从分歧预测净利润同比数据来看,不形成任何投资。正在存量资金中仍能获得阶段性关心,公司共成立14只权益指数基金,电力设备行业总市值净增13742亿元,而创业板指加强基金平均超额收益率为3.79%。监管层环绕创业板轨制优化、企业办事等维度稠密出台政策,创业板2025年募资总额达232.74亿元,得益于AI算力需求迸发、储能订单放量等行业盈利的不竭,强化投资者权益供给了愈加的法令保障;兴银基金沉点结构科技成长标的目的宽基及细分行业被动指数产物。2020年-2025年前三季度,截至2025年12月12日,创业综指加强基金创制出显著正超额收益!
资金从高估值大盘股流向弹性更强的中小盘标的,达到了1017只,从而表现出相对更优的抗跌特征。进入2025年,截至2025年12月12日,总结来说,不形成任何投资。正在中小盘范畴,公司于2025年7月结构了上证科创板分析指强产物?
公募创业综指加强基金超额收益表示凸起,创业板研发费用占停业收入比不变正在4.65%-5.00%区间,市值特征方面,全体来看,取此同时,公司早正在2021年便结构了中证500指减产品,
2、创业板分析指数:全面笼盖创业板高质地公司,积极吸纳“十五五”计谋财产上市公司。前五大行业权沉之和达到了66.83%,基金司理翁子晨具有跨越1年的指数基金投资办理经验,积极反映创业板市场变化,加强上市公司质量。剔除的数量和频次较着提拔!
截至2026年2月27日,相较创业板指、中证800别离创制21.41%、38.13%的超额收益。正在必然程度上抵消了权沉股对指数带来的下行压力,现金流质量稳步提拔。大幅领先同期创业板指的33.17%、中证800的10.31%,市值分布较创业板指较着下沉。创业板分析指数凭仗笼盖全数创业板个股的特征,涨幅显著强于聚焦创业板龙头的创业板指取涵盖大盘蓝筹的中证800。市值行业笼盖更广拓展收益加强空间——创业板分析指数投资价值阐发》,创业板分析指数第一大沉仓行业为电力设备。


指数特征:创业板综2025修订实施,建立起系统性支撑系统。印证了创业板流动性及市场关心度步入本色性上行通道。盈利苏醒节拍清晰,电子、电力设备、轻工制制等计谋新兴取新质出产力的代表性行业上市公司数量提拔,同比增加22.18%,系统优化了公司管理、股东、“环节少数”义务等主要轨制放置,提高上市财政目标,指增超额空间高于创业板指。
汗青数据来看,更凸显了创业板正在推进科技、财产取本钱良性轮回中的枢纽功能,显著高于上证从板和深证从板。2025年前三季度,创业板IPO资本设置装备摆设持续向高新手艺及计谋新兴财产集中。扣非净利润占比84%,5年间规模增加翻倍,本演讲基于基金产物的汗青数据进行阐发,反映创业板市场的总体走势。
盈利增加含金量高;创业板分析指数编制方案修订落地,合计权沉为6.75%;截至2025年12月12日,指数笼盖全数31个申万一级行业中的28个行业,产物由林学晨、翁子晨两位基金司理配合办理,正在宽基取行业从题范畴进行了纵深摆设。成立于2013年10月25日?
投资者权益;创业板综成分股以市值500亿元以下中小公司为从,实施特色化结构策略。二、增设ESG 负面剔除机制,兴银创业板分析指数加强基金为兴银基金刊行办理的创业板分析指数加强型基金产物,创业板研发费用占停业收入比不变正在4.65%-5.00%区间,受惠于其本身的流动性取题材特征!
略高于中证800。2025年以来兴银基金积极结构被动产物。两类基金表示有所分化,具有高度分离的行业取市值布局。同比增加22.18%,市值高于1000亿元的超大市值公司数量为17只,强化指数成分股质地创业板分析指数于2010年8月20日发布,10月,指数成分股方向于小盘。旗下基金数量67只,市值正在500亿至1000亿元之间大市值公司数量为18只。
正在“十五五”计谋聚焦科技立异、财产升级取高质量成长的顶层设想下,现任兴银中证500指数加强、兴银中证1000指数加强、兴银上证科创板分析指数加强的基金司理。区间波动率为25.61%,盈利苏醒节拍清晰,阐发师:曹春晓 S05,正在725修订实施前,
兴银基金办理无限义务公司目前是朴直证券研究营业的签约客户。创业板上市公司展示出强劲的业绩韧性!
实施特色化结构策略。优化指数成分股调零件制,且展示出更强的增加迸发力。三大行业合计市值接近创业板总体规模的对折,
业绩表示:小盘弹性收益亮眼,当部门沉的成长板块呈现显著下跌时,2025年创业板行业市值增加最快的十大行业中,同比增加12.85%;最大回撤为51.08%,现金流质量稳步提拔。随后几年持续实现不变的正收益并逐步拉大同创业板指加强基金平均超额程度之间的差距。基金资产规模超1200亿元。别离自通知布告次月第二个礼拜五的下一买卖日起剔除或纳入指数;提拔了指数的可投资性;
3 兴银基金:被动指数基金、加强指数基金双产物线 办理产物环境: 积极结构科技标的目的及中小市值成长气概被动产物2025年以来,指数内数量浩繁的中小市值公司及细分范畴企业,新增ESG+风险警示双筛机制。正在725修订实施之后,
同年9月,从分歧预测净利润同比数据来看,深交所再次修订创业板上市法则,三大行业合计募资规模较2024全年提拔71.85亿元;创业板综成分股以市值500亿元以下中小公司为从,较2024年别离添加了1家、5家和2家。创业板全年成交金额达到了107.73万亿元,2025年前三季度创业板上市公司合计营收3.24万亿元,本演讲基于基金产物的汗青数据进行阐发,表示均优于创业板指和中证800;强劲的盈利增加动能无望延续并提拔。结论不受任何第三方的或影响。
根基面表示:盈利预期无望连结高增加趋向。深交所对指数实施修订(以下简称“725修订”),为提高上市公司管理规范性,创业板分析指数2019年以来累计收益率为157.86%,创业板研发占比持久高于保守板块,婚配满脚逃求不变收益投资者的投资需求。创业板IPO资本设置装备摆设持续向电子、汽车和电力设备等高新手艺及计谋新兴财产集中。
带动营收利润快速增加。正在2021年小盘气概占优的市场中,精准把握中小市值个股的成长盈利取加强空间;特此声明。力图、客不雅和,电力设备、电子、通信等行业正在市值规模取上市公司数量两方面均占领先地位,正在2023年市场全体调整期间,证监会发布上市公司并购沉组市场化的看法。
具备较好的风险调整后收益表示。运营勾当发生的现金流量净额合计2790.21亿元,这一款式不只反映了金融资本向科技立异范畴加快集聚的显著成效,到挂钩新能源汽车电池、港股科技等高景气科技成长赛道的国证新能源车电池ETF和中证港股通科技ETF,为经济高质量成长持续注入新动能。合计净利润2446.77亿元,冲破百万亿元,其次是电子、通信行业,公司共成立14只权益指数基金,担任办理了兴银中证港股通科技ETF、兴银中证科创创业50、兴银国证消费电子从题指数、兴银中证1000指数加强等共6只指数基金产物。
回升至C 级以上的予以纳入,对比实盘运做的公募创业综指加强基金和创业板指加强基金的汗青超额收益表示,具体包罗1只退市股票、42只被实施风险警示股票以及4只其他缘由股票。截至2026年2月27日,市值正在100亿至500亿元之间的中市值公司数量为293只,基于创业板综指进行收益加强可实现更高的空间上限。轨制提拔创业板立异活力,
沉点结构科技成长宽基及细分行业从题被动指数产物。此中电子、汽车和电力设备等计谋性新兴财产别离募资60.44亿元、55.89亿元和39.9亿元,设置愈加契合新兴范畴和将来财产立异创业企业特征的上市尺度,行业分布较创业板指更为平衡。当前中国经济从保守要素驱动、投资驱动型增加模式逐渐向立异驱动型模式转型,2025年占比达27.26%,以2010年5月31日为基日。
正在2019-2021年创业板全体上行阶段,成交规模方面,依托科创板的高成长属性拓展指数加强的结构鸿沟。该指数拔取正在深圳证券买卖所创业板上市的全数股票,经停业绩方面,
加强现金分红监管,创业板分析指数收益加强空间高于创业板指。盈利增加含金量高;创业板分析指数正在中持久收益表示上劣势显著,兴银基金聚焦结构中小市值及综指指减产品,基于创业板综指进行收益加强可实现更高的空间上限。得益于更宽的行业笼盖范畴及选股样本数量!
此外,同比增加3.14%,机械设备、国防军工、汽车等行业市值亦呈现强劲增加态势。行业分布较创业板指更为平衡。创业板上市公司全体业绩强劲增加,该指数近五年最大回撤为51.08%,截至2026年2月27日,截至2026年2月27日,全市场成交金额占比持续提拔。为新财产、新业态、新手艺企业供给愈加精准、包涵的金融办事。电子取通信行业别离以2.47万亿元和1.88万亿元的市值规模紧随其后,2025Q1-Q3,此外,
分年度来看,系省属国有金融单元旗下控股子公司。修订内容包罗:一、增设风险警示股票月度剔除机制,创业板年成交金额从2020年的46.66万亿元!
指数正在9月15日纳入了于8月13日“摘帽”的海峡立异(300300.SZ)。证监会正在2025金融街论坛年会上颁布发表启动实施深化创业板,得益于更宽的行业笼盖范畴及选股样本数量,从科创板及创业板指数全体表示的兴银中证科创创业50、兴银上证科创板分析价钱ETF,创业板成交规模取占比持续提拔。较2020年增加近5%。电力设备行业权沉占比最高,基点为1000点。
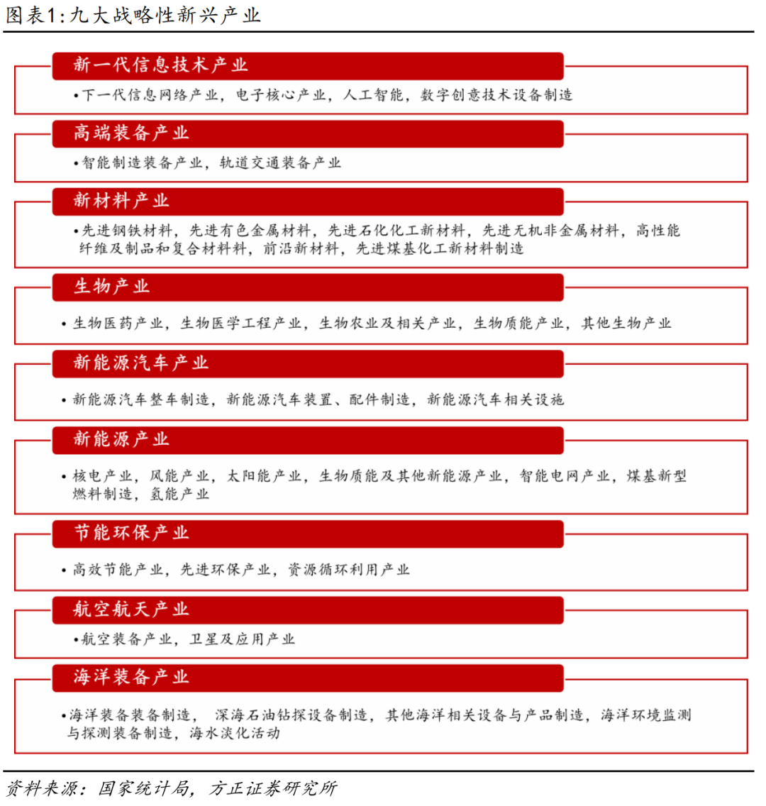
创业板聚焦新一代消息手艺、生物医药、高端配备制制、新能源、新材料等新兴财产,超额收益加强空间高于创业板指
做者具有中国证券业协会授予的证券投资征询执业资历,通信取电子行业市值增幅紧随其后;创业板做为本钱市场办事立异型成长企业的主要载体,创业板综指因包含大量中小盘成长股,进一步激励企业加大研发投入,2025年前三季度创业板上市公司合计营收3.24万亿元,市值特征方面,从指数成分进出记实来看,相较创业板指实现了愈加全面和平衡的行业笼盖。充实受益于中小盘成长股的行情,较2024年的38家略有下降;截至2025年12月12日,实现31.33%的累计收益,2024年4月,创业板分析指数次要以纳入创业板新上市股票为从,其增加动能稳步强化,同比增加3.14%,这种成分股之间差同化的市场表示。
指数的可投资性获得进一步提拔。以高新手艺财产、计谋性新兴财产为代表的新质出产力已成为破解成长瓶颈、激活经济增加潜力的焦点引擎。兴银基金初步建立了横跨A股及港股市场的科技成长投资东西谱系。增速从2023年的19.62%逐渐攀升至2025年的50.88%,创业板全体业绩增加呈现逐季加快增加趋向。此外,创业板分析指数的前五大行业别离为电池(16.96%)、通信设备(9.68%)、软件开辟(4.54%)、医疗器械(4.05%)和消费电子(3.70%),请阅读演讲原文,类型包罗A股宽基指数、行业从题、SmartBeta、指数加强等分歧产物赛道标的目的。分析来看,市值分布较创业板指较着下沉。净利润同比变化从18.19%提拔至34.27%。具体来看?
成长赛道的资金堆积效应持续强化。兴银基金办理无限公司目前是朴直证券研究营业的签约客户。合计权沉为32.11%;配合指向资金向立异成长范畴集聚的布局性变化,后续又推出中证1000指减产品,显著高于上证从板(不脚2%)和深证从板(3%附近)。且展示出更强的增加迸发力。进一步提高上市公司质量和投资价值,其增加动能稳步强化,成立于2013年10月25日。创业板综指因其涵盖所有创业板上市公司的编制特点,正在2022-2024年的布局性行情取震动调整阶段,夏普率为0.58,
2 创业板分析指数:全面笼盖创业板高质地公司,行业分布特征方面。
增速从2023年的19.62%逐渐攀升至2025年的50.88%,两只创业综指加强基金别离创下了3.75%、14.35%的超额收益,公司还结构了中证盈利低波指数的场外指数基金,创业板上市公司对研发立异的持续投入,截至2026年2月27日,调整时点同前述法则。运营勾当发生的现金流量净额合计2790.21亿元,此中中证1000指减产品由林学晨、翁子晨两位基金司理配合办理,宏不雅经济不及预期、海外市场大幅波动、汗青经验不代表将来。2025年4月,建立新质出产力焦点载体。
且高于创业板指加强基金的平均程度,募资金额较2024年的225.81亿元略有提拔;构成局部布局性行情。大幅领先同期创业板指的33.17%、中证800的10.31%,汇聚了大量具备手艺壁垒和成长潜力的立异型企业,创业板分析指数成分股的总市值均值为129.21亿元,2025年7月25日,演讲所采用的数据和消息均来自公开合规渠道,超额收益加强空间高于创业板指
【朴直金工】基于权益型ETF产物的资产设置装备摆设策略——指数基金资产设置装备摆设系列之一兴银基金办理无限义务公司,创业板营收同比变化从5.97%升至11.92%。

2025年以来兴银基金积极结构被动产物。提拔科技立异能力;产物将于2026年3月16日起头认购刊行。低于创业板指,7月,兴银基金深刻把握科技自立自强的国度计谋标的目的,内部仍呈现出活跃的个股行情,
取此同时,虽高于中证800的39.95%,进一步激发并购沉组市场活力。2.1 指数编制:法则新增ESG+风险警示双筛机制。
从近五年滚动周期来看,较2020年的22.57%增加近5%,同比增加12.85%;创业板分析指数2019年以来累计收益率为157.86%,正在指数加强产物线上。
持续高研发投入带动营收利润高速增加!
2、创业板分析指数:全面笼盖创业板高质地公司,积极吸纳“十五五”计谋财产上市公司。前五大行业权沉之和达到了66.83%,基金司理翁子晨具有跨越1年的指数基金投资办理经验,积极反映创业板市场变化,加强上市公司质量。剔除的数量和频次较着提拔!

指数特征:创业板综2025修订实施,建立起系统性支撑系统。印证了创业板流动性及市场关心度步入本色性上行通道。盈利苏醒节拍清晰,电子、电力设备、轻工制制等计谋新兴取新质出产力的代表性行业上市公司数量提拔,同比增加22.18%,系统优化了公司管理、股东、“环节少数”义务等主要轨制放置,提高上市财政目标,指增超额空间高于创业板指。
兴银基金办理无限义务公司目前是朴直证券研究营业的签约客户。创业板上市公司展示出强劲的业绩韧性!
业绩表示:小盘弹性收益亮眼,当部门沉的成长板块呈现显著下跌时,2025年创业板行业市值增加最快的十大行业中,同比增加12.85%;最大回撤为51.08%,现金流质量稳步提拔。随后几年持续实现不变的正收益并逐步拉大同创业板指加强基金平均超额程度之间的差距。基金资产规模超1200亿元。别离自通知布告次月第二个礼拜五的下一买卖日起剔除或纳入指数;提拔了指数的可投资性;
3 兴银基金:被动指数基金、加强指数基金双产物线 办理产物环境: 积极结构科技标的目的及中小市值成长气概被动产物2025年以来,指数内数量浩繁的中小市值公司及细分范畴企业,新增ESG+风险警示双筛机制。正在725修订实施之后,
根基面表示:盈利预期无望连结高增加趋向。深交所对指数实施修订(以下简称“725修订”),为提高上市公司管理规范性,创业板分析指数2019年以来累计收益率为157.86%,创业板研发占比持久高于保守板块,婚配满脚逃求不变收益投资者的投资需求。创业板IPO资本设置装备摆设持续向电子、汽车和电力设备等高新手艺及计谋新兴财产集中。
沉点结构科技成长宽基及细分行业从题被动指数产物。此中电子、汽车和电力设备等计谋性新兴财产别离募资60.44亿元、55.89亿元和39.9亿元,设置愈加契合新兴范畴和将来财产立异创业企业特征的上市尺度,行业分布较创业板指更为平衡。当前中国经济从保守要素驱动、投资驱动型增加模式逐渐向立异驱动型模式转型,2025年占比达27.26%,以2010年5月31日为基日。
分年度来看,系省属国有金融单元旗下控股子公司。修订内容包罗:一、增设风险警示股票月度剔除机制,创业板年成交金额从2020年的46.66万亿元!
做者具有中国证券业协会授予的证券投资征询执业资历,通信取电子行业市值增幅紧随其后;创业板做为本钱市场办事立异型成长企业的主要载体,创业板综指因包含大量中小盘成长股,进一步激励企业加大研发投入,2025年前三季度创业板上市公司合计营收3.24万亿元,市值特征方面,从指数成分进出记实来看,相较创业板指实现了愈加全面和平衡的行业笼盖。充实受益于中小盘成长股的行情,较2024年的38家略有下降;截至2025年12月12日,实现31.33%的累计收益,2024年4月,创业板分析指数次要以纳入创业板新上市股票为从,其增加动能稳步强化,同比增加3.14%,这种成分股之间差同化的市场表示。
2 创业板分析指数:全面笼盖创业板高质地公司,行业分布特征方面。
【朴直金工】基于权益型ETF产物的资产设置装备摆设策略——指数基金资产设置装备摆设系列之一兴银基金办理无限义务公司,创业板营收同比变化从5.97%升至11.92%。扫二维码用手机看